河北省人民政府办公厅关于印发京冀、津冀合作框架协议重点事项任务分解方案的通知
承德、张家口、秦皇岛、唐山、廊坊、保定、沧州市人民政府,雄安新区管委会,省政府有关部门:
为全面落实党中央、国务院关于京津冀协同发展的战略部署,进一步深化京津冀多领域、深层次的务实合作,2018年6月12日和13日,河北省人民政府与北京市人民政府、天津市人民政府分别签署了《进一步加强京冀协同发展合作框架协议》和《进一步加强战略合作框架协议》。
为切实加强组织领导,有效推进框架协议重点事项的落实,经省政府同意,现将《落实京冀〈进一步加强京冀协同发展合作框架协议〉重点事项任务分解方案(2018-2020年)》和《落实津冀〈进一步加强战略合作框架协议〉重点事项任务分解方案(2018-2020年)》印发给你们,请结合实际,认真抓好组织实施,并于每季度末将具体实施情况书面报送省协同办。
河北省人民政府办公厅
2018年7月5日
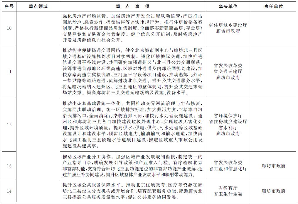
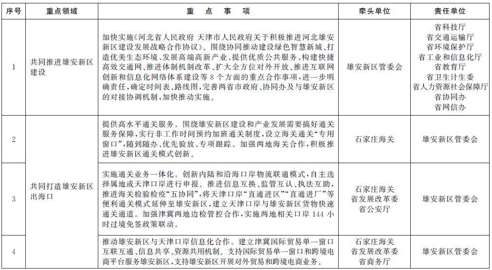
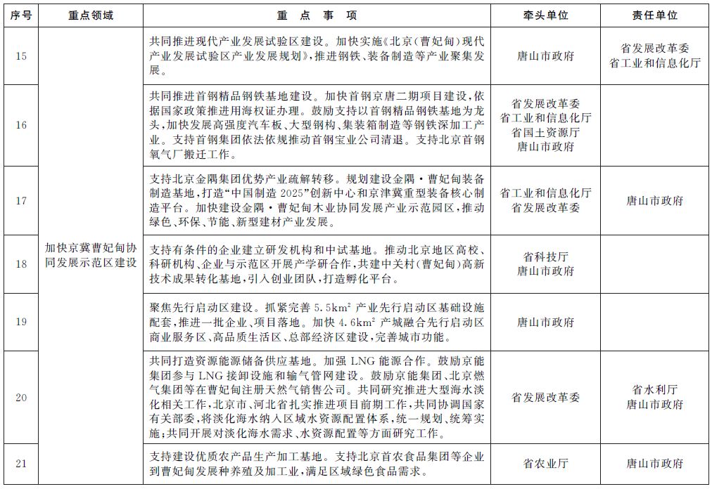
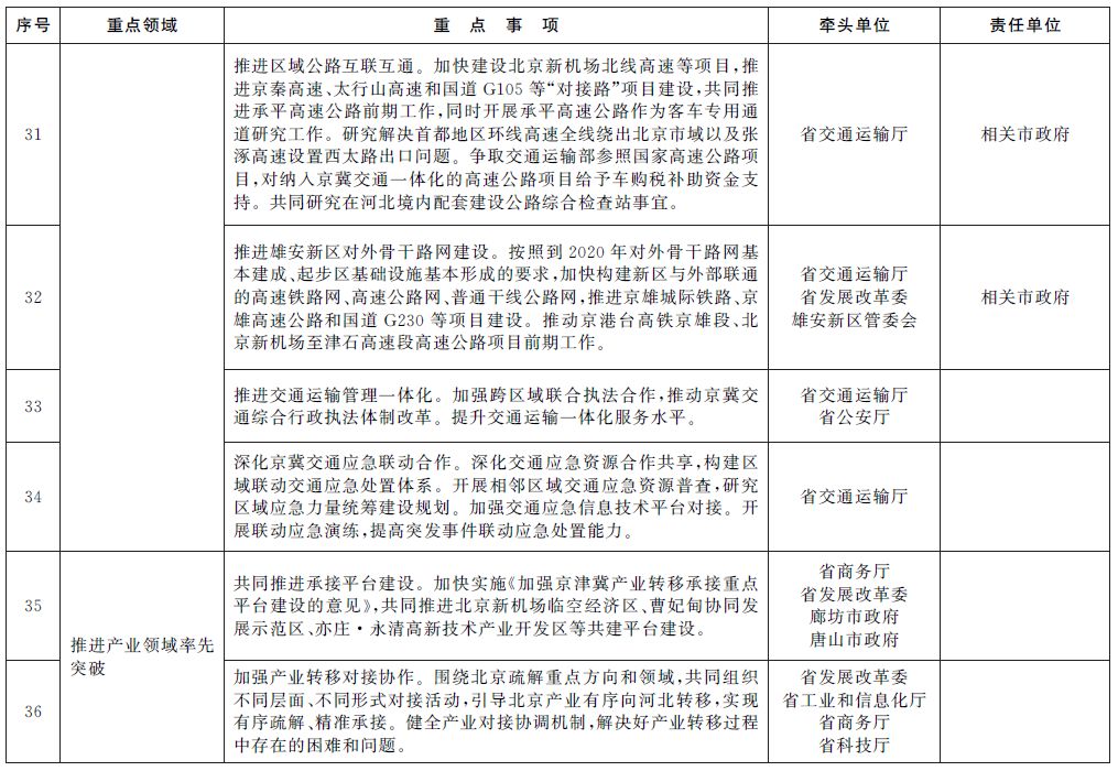
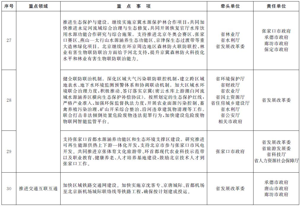
落实京冀《进一步加强战略合作框架协议》重点事项任务分解方案
(2018-2020年)









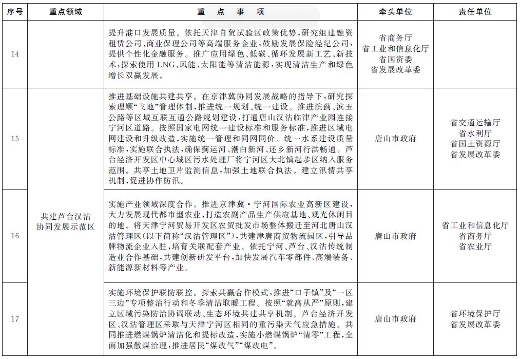
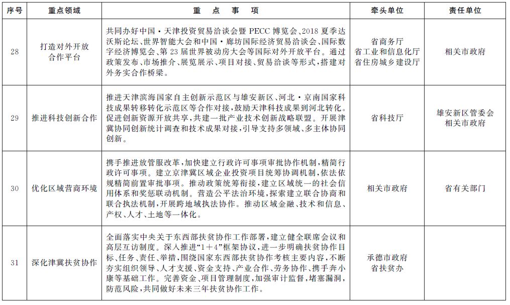
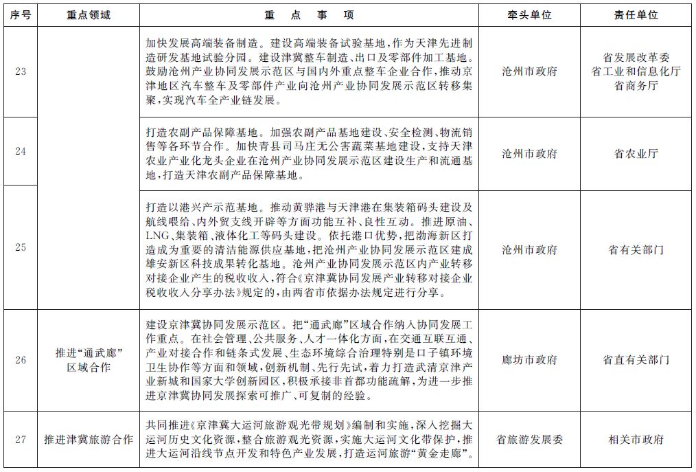
落实津冀《进一步加强战略合作框架协议》
重点事项任务分解方案
(2018-2020年)







